

文|胡玉玮 冯天泽
过往的供给侧改革可以为当下的“反内卷”提供借鉴思路。1998年、2015年,中国进行过两次供给侧改革。1998年的改革主要针对纺织业,2015年则针对产能过剩的许多领域进行了全方位的产业升级和结构调整。我国供需失衡问题的根源包括:地方保护主义严重,投资驱动模式惯性导致重复投资现象泛滥;金融支持的资源配置失调;行业本身门槛较低,技术壁垒弱。国际经验来看,供给侧改革不仅要推动市场化产能优化,同时要加以监管和政府引导。国内经验来看,行政手段、国企改革、民生政策和市场化改革应当并重。我们认为,新一轮“反内卷”将温和推进中国过剩产能消解,以增量产能限制为主,同时通过升级优化存量产能推动中国制造向全球价值链高端跃升。
点击小程序查看报告原文 ]article_adlist-->
目前,光伏、电池、储能、新能源汽车等高潜力产业,在过去几年地方政府补贴与资本大量涌入驱动下,快速复制、无序扩张,使我国进入新一轮产能过剩。当前,我国正大力推进全国统一大市场建设,近期市场聚焦最新“反内卷”定调:6月29日,《人民日报》在头版刊发了署名“金社平”的文章《在破除“内卷式”竞争中实现高质量发展》,举例了部分行业无序价格战的乱象:“光伏组件低至每瓦六毛多,百余款车型加入降价行列,储能系统中标价格屡创新低……”,并指出了“内卷式”恶性竞争的弊端:“会削弱行业整体竞争力”、“会破坏产业发展生态”、“会阻碍国内大循环”,提出要“破除‘内卷式’竞争”、“加大‘内卷式’竞争整治力度”。我国供需失衡问题的根源包括:地方保护主义严重,投资驱动模式惯性导致重复投资现象泛滥;金融支持的资源配置失调;行业本身门槛较低,技术壁垒弱。国际经验来看,供给侧改革不仅要推动市场化产能优化,同时要加以监管和政府引导。国内经验来看,行政手段、国企改革、民生政策和市场化改革应当并重。从过去两次供给侧改革的经验出发,我们认为,新一轮“反内卷”将温和推进中国过剩产能消解,以增量产能限制为主,同时通过升级优化存量产能推动中国制造向全球价值链高端跃升。

一、近期“反内卷”有关的政策梳理
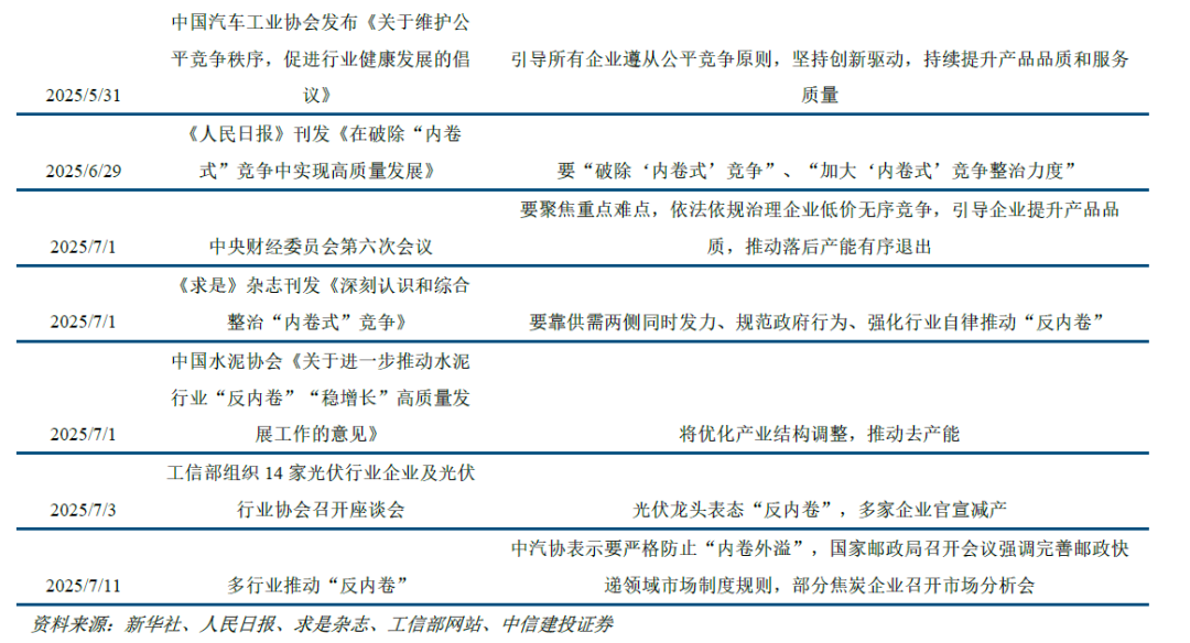
2024年7月30日,中共中央政治局召开会议,会议指出,要防止“内卷式”恶性竞争,这是历次政治局会议中首次用“内卷”描述行业竞争。会议强调,要有力有效支持发展瞪羚企业、独角兽企业。要强化行业自律,防止“内卷式”恶性竞争。此后,2024年12月,中央经济工作会议上提到,2025年的九大重点任务之一,就是“以科技创新引领新质生产力发展,建设现代化产业体系”,这要求我们综合整治“内卷式”竞争,规范地方政府和企业行为。积极运用数字技术、绿色技术改造提升传统产业。2025年2月25日,市场监管总局召开部分企业公平竞争座谈会,围绕整治“内卷式”竞争提出了具体建议。3月5日的政府工作报告在提到纵深推进全国统一大市场建设时说,要加快建立健全基础制度规则,破除地方保护和市场分割,打通市场准入退出、要素配置等方面制约经济循环的卡点堵点,综合整治“内卷式”竞争,为“反内卷”划定了具体行动路线。此后,多家官媒多次发布“反内卷”相关文章,5月26日,《人民日报》发表《反“内卷”该出手时就出手》,指出监管者应“该出手时就出手”,同时应引导平台企业摒弃打价格战这种“内卷式”竞争,打开思路,从争夺存量转向创造增量,加强技术创新,重视差异化发展,回归到良性竞争的正途。5月31日,中国汽车工业协会对外发布了《关于维护公平竞争秩序,促进行业健康发展的倡议》,旨在引导所有企业遵从公平竞争原则,坚持创新驱动,持续提升产品品质和服务质量,共同维护行业健康发展。6月29日,《人民日报》在头版刊发了署名“金社平”的文章《在破除“内卷式”竞争中实现高质量发展》,举例了部分行业无序价格战的乱象:“光伏组件低至每瓦六毛多,百余款车型加入降价行列,储能系统中标价格屡创新低……”,并指出了“内卷式”恶性竞争的弊端:“会削弱行业整体竞争力”、“会破坏产业发展生态”、“会阻碍国内大循环”,提出要“破除‘内卷式’竞争”、“加大‘内卷式’竞争整治力度”。
7月1日,习近平主持召开中央财经委员会第六次会议,就纵深推进全国统一大市场建设强调,要聚焦重点难点,依法依规治理企业低价无序竞争,引导企业提升产品品质,推动落后产能有序退出。同日,《求是》杂志刊发《深刻认识和综合整治“内卷式”竞争》,强调要靠供需两侧同时发力、规范政府行为、强化行业自律推动“反内卷”,再一次将市场关注点引向“反内卷”。同日,中国水泥协会发布《关于进一步推动水泥行业“反内卷”“稳增长”高质量发展工作的意见》,明确将优化产业结构调整;7月3日,工信部组织14家光伏行业企业及光伏行业协会召开座谈会,多家光伏龙头表态“反内卷”,多家企业官宣减产;多家钢铁企业也表示,近期已收到减排限产通知,力求通过限产摆脱“内卷式”竞争的困境。7月11日,中汽协表示要严格防止“内卷外溢”,反内卷治理工作还在不断深入;国家邮政局召开会议强调完善邮政快递领域市场制度规则,旗帜鲜明反对“内卷式”竞争;部分焦炭企业召开市场分析会,表示将尽快提涨价格。“反内卷”近期受市场关注不断升温。分析师认为,“反内卷”本轮推动有力,产能过剩的部分行业预期有望改善。


二、“反内卷”与产能过剩的经济分析
从供需关系上来看,供给与需求达到均衡、市场得以出清,是市场有效的重要条件。市场供需平衡时,均衡的价格和产量将同时决定,市场有序运转;当供给长期大于需求时,就会带来产能过剩:产品在企业手中长期积压,市场需求却不足,导致产品卖不出去。而当市场中长期存在大量效率较低、产量却较大的生产力时,所有企业的利润都会被激烈的行业竞争强烈压缩;而由于破产成本和固定成本,部分企业甚至可能亏本运营。此时,企业发展可持续性降低,由于无利可图,对提高生产效率、发展先进生产力的投资意愿也会下降,从整体上限制了产业结构得到升级,最终导致行业整体效率一直较低、资源浪费严重,市场调节难以发挥作用。
我国的供需失衡问题,其根源可以从多个方面来看:
一是地方保护主义严重,投资驱动模式惯性导致重复投资现象泛滥。不同地方政府之间缺乏协调和联动,在先期的“政绩锦标赛”中以吸引本地投资、扩大本地产能、发展本地经济等为单一导向,即使本地生产者经营效率低下,地方政府为了维持本地经济相对稳定,仍以保护性措施为主,退出机制和疏导机制不够完善。研究表明,中央向地方的转移支付越多,地方的产能利用率显著越低,而随着地方分割加剧,这一作用会变得更明显 。这说明地方保护主义现象确实存在,且地方保护主义确实会影响产能有效利用。
二是金融支持的资源配置失调。银行贷款偏向具有政府隐性担保作用的国企,即使其生产效率低下。金融资源大量流向偿债能力稳定的国资背景企业,有助于推动产业结构优化升级、创新能力较强的中小企业和私营企业受金融支持的带动作用相对有限。根据一项针对1997-2010年的银行信贷的研究,流向企业的贷款中,有82%流向了国有企业;流向国有企业的贷款中,有37%流向了曾有过失信经历的国有企业,而在流向私有企业的贷款中,这一比例仅有6%;坏账率方面,流向国有企业的贷款坏账率达到16.2%,而流向私有企业的贷款坏账率只有8.4%。 这表明,即使国有企业的坏账可能性更高、信用记录更差,其获得贷款的概率仍然更高,银行在选择贷款主体时存在一定不平等对待的现象。
三是行业本身门槛较低,技术壁垒弱。经济发展初期,我国产能尚不足时,大量企业蜂拥而上,迅速抢占市场空位,并得以盈利;随着我国工业体系不断发展,相应行业生产力发展迅速,尽管市场生产力饱和,仍有企业新增涌入,最终导致供过于求。
供给侧改革的目标,则是从供给端入手,提升产品供给质量与效率,推动落后低效产能退出,实现供需协调匹配。其宏观经济有效性也可以从多个方面来看。
一是解决资源错配问题。主动削减无效、低效供给,鼓励低质量企业和“僵尸企业”退出市场,释放土地、市场、资金等资源供高质量企业使用,提高整个经济系统的全要素生产率。
二是推动产业结构升级。通过“补短板”,鼓励发展高技术、短链条、高附加值产业;提升制造业核心能力,解决“卡脖子”难题;推动企业从量的扩张转向质的提升,助力经济可持续发展。
三是提高中长期经济韧性。整个行业的生存与稳定不再依靠低质量企业所获的财政支持和金融支持,不再需要刺激性政策拉动短期投资,而是改为通过供给优化提高企业盈利能力和居民消费能力,从而实现基本面上的经济韧性强化,有利于减少债务累积和宏观经济系统性风险。
总体来看,调节供需关系、推进供给侧改革,是维持中国经济长期稳定发展的重要一环,是推动高质量发展的重要措施之一。
三、历史回顾与政策梳理
(一)国际上的供给侧改革经验
日本经验表明,仅仅依靠需求端政策不足以解决供需错配问题,供给侧改革是必要的。20世纪末,日本资产泡沫破裂后,在泡沫恢复期,日本政府多次动用大规模财政刺激与宽松货币政策,试图通过需求侧提振经济增长。这种做法在短期内实现了一定效果,防止了日本经济进一步坍塌。然而,由于供给侧改革的力度不足、效果有限,结构性扭曲和产能资源错配未能得到根本解决,政策刺激传导机制持续失灵,经济始终未能走出低迷。受巨大的泡沫破裂影响,叠加少子化、老龄化的环境因素,日本需求侧快速衰退,大量企业资产负债表恶化,带来了产能过剩的现象;但日本政府为维护短期经济与金融稳定,未能及时出清效率低下、偿债能力不足的“僵尸企业”,未采取债务重组、失业保障的供给侧改革措施,反而鼓励银行“滚动续贷”、延缓不良贷款认定,错失了结构性去杠杆的关键窗口。这种做法不仅使企业部门杠杆率长期处于高位,也削弱了金融系统的资源配置效率。另外,日本财团长期掌控日本政商界,供给侧改革始终未能引入有效竞争,彻底打破其垄断地位,生产效率始终没有得到真正意义上的发展,也使得日本经济的创新动能明显不足。这一经验表明,面临经济衰退时,需求侧调控可以在短期内稳定住经济基本面,却难以实现可持续复苏;若不同步推进产能出清、债务重组和体制改革,不加以供给侧改革,反而可能加剧系统性风险和结构性低效。
国际经验来看,以市场化方式推进业内整合重组是有效方法之一。19世纪末期至20世纪初期,在政府支持下,美国铁路网络迎来了大规模建设,政府通过收购并低价出让土地、提供补贴和低息贷款等鼓励铁路建设企业大规模开工修建铁路,带动美国工业化快速发展,特别是铁路、钢铁行业迅猛发展,但也带来了严重的产能过剩问题。到1900年,美国钢铁产能闲置已达到约50%,且仍在新增产能。1901年,美国钢铁公司(U.S. Steel)成立,由摩根主导,并整合了包括卡内基钢铁在内的多家企业,最终实现对钢铁市场60%以上产能的控制,并推进通过缩减无效竞争来稳定价格,主导通过有计划地生产而非无限扩产竞争来调节市场,有效缓解了产能过剩带来的价格战,但同时也引燃了潜在的垄断问题。为控制垄断趋势,1890年《谢尔曼反托拉斯法案》(Sherman Antitrust Act)和1914年《克莱顿法案》(Clayton Act)相继推出,在保持大企业效率的同时,建立了市场规则与公平竞争的框架。
提高行业集中度的同时也需要把握时度效,避免形成新的垄断及遏制创新和竞争。其它新兴经济体也曾面临类似的产能过剩的问题。上世纪90年代后期至2010年代,韩国在全球市场扩张及政府政策利好条件下,造船和钢铁产业产能迅速膨胀。2017年,政府推动财阀整合各地造船厂,并设立产业重组基金应对处理亏损资产,引导企业升级造船技术,主攻高端产品线;此后,行业集中度大幅提高,2017年后,韩国三大船企占据了全球25%以上的市场,特别是在超大型油船(VLCC)等高附加值船型领域占据绝对优势。然而,此举进一步加强了财阀的垄断地位,对中小企业的挤压日益加剧,使得韩国的创新力减弱。这表明,供给侧改革绝不能以单一的产业集中度提高为结果,应坚持强化反垄断执法和供给侧改革并重。
(二)我国的供给侧改革道路
改革开放至今,我国经济迎来了高速发展,但在发展过程中也面临许多问题。1998年2月,我国首次提出关于纺织工业要深化改革、调整结构、解困扭亏;2015年11月10日,习近平总书记在中央财经领导小组第十一次会议上首次提出,要“在适度扩大总需求的同时,着力加强供给侧结构性改革”供给侧改革。要理解我国两次供给侧改革,理解当时的国情和实际是不可少的。
一、1998年供给侧改革
1997年,亚洲金融危机爆发,出口量急剧下滑,中国出口导向型的产业景气面下降;国内经济面临通货紧缩压力,投资疲弱,内需乏力;国有企业长期亏损,尤其以纺织业为重灾区。1998年前,中国纺织行业开工率一度低于60%,部分产品库存超过一年仍卖不出去。在这样的时代背景下,企业大量依赖财政补贴与政策性信贷支持维持“僵而不死”,阻碍了新的技术和管理模式引入。1998年《国务院关于纺织工业深化改革调整结构解困扭亏工作有关问题的通知》出台,《通知》中明确提出了供给侧改革的具体推进方式:在去产能方面,财政支持淘汰落后产能,通过财政补贴拉动压缩产量;提高银行呆坏帐准备金核销规模;在需求侧进一步开放纺织工业企业自营出口权,鼓励纺织品出口;在稳定经济方面,妥善分流安置下岗职工。以行政手段和财政手段为主的供给侧改革政策取得了良好的效果,纺织业的产能调整经验也推广拓展到了煤炭、制糖等行业进行了产能调整。去产能取得显著效果,国有工业企业数量减少,国有企业从1996年的11.38万家下降至1998年的6.5万家,减少幅度达到42%。整体亏损企业的劳动生产率得到了提升,以1997年底的企业数为准,到2000年底,国有及国有控股大中型企业的亏损面由39.1%下降至20%左右;到2001年,我国物价水平重新恢复稳中有升,相关行业亏损面显著减小。同时本轮改革也带来了一定的负面效果:1996-1999年间国有企业就业人数下降约2200万,国家转型期的社会代价很大一部分由下岗人员承担。

二、2015年供给侧改革
如图2所示,2013年以后,我国工业产能利用率呈现不断下降趋势,2016年第一季度我国工业产能利用率仅为72.9%,表明我国整体上出现了产能过剩的现象。

同时,改革开放30多年,我国在数控机床、医疗设备、汽车发动机及电喷系统等领域依旧没有掌握核心技术。尽管当时钢铁产能严重过剩,我国却无法生产出小小钢珠,这生动体现了当时我国工业发展的现状:部分行业“内卷”严重,产能过剩,企业利润空间极低,但部分高端行业、高端设备制造方面,尽管国内有显著需求,但我国产能却仍处在“真空”地带,面临“卡脖子”难题,2000-2012年,中国工业高速发展,但产能过剩暗流涌动。钢铁、水泥、电解铝、平板玻璃、造船五大行业产能过剩,地方“以GDP论英雄”现象进一步扩大化,重复建设现象非常严重;钢铁行业2014年产能利用率仅为70.69%,大量设备闲置;企业杠杆率高企,金融风险不断上升,尤其是地方融资平台信贷不断扩张,企业利润下降但贷款不断增加,形成典型的“高杠杆+低效率”陷阱。
为解决产能过剩、供需失衡的问题,2015年12月,中央经济工作会议上,提出了2016年经济社会发展的五大主要任务:去产能、去库存、去杠杆、降成本、补短板。具体来说,一是以行政手段施压。中央设立了专项督察小组,制定了明确的产能压减目标,以行政手段带动经济手段推进去杠杆、去产能;二是发挥国企带头作用。国企作为产能过剩的主要主体,直接接受专项督察小组的考核,有效推进了产能压减的目标;三是出台配套稳定政策。地方政府切实推出一揽子政策,打包解决安置职工、财税补贴、债务处置等问题,有效保障了民生大事;四是保留市场化途径。大力推动企业市场化,推进“债转股”,降低企业杠杆率,完善有效市场和有为政府相结合的市场体制;五是匹配需求端政策。坚持去产能、去杠杆与房地产去库存、货币政策宽松并重,一方面重视产能消解、减少地方保护主义,另一方面通过宽松的货币政策和房地产市场牵引保障地方财政稳定,叠加2016年起,全球经济复苏、中国出口回暖,中国宏观经济基本面良好,本轮供给侧改革最终取得了良好的收效。2016-2019年间,央企钢铁板块扭亏为盈;一批高耗能、高污染的小钢厂顺利退出;高端供给开始突破;企业利润率开始回升。
总体来看,我国的两次供给侧改革的成功经验包括,通过财政手段推动以国企为主的产能压减;推动企业市场化转型,降低企业杠杆率;减少地方保护主义,推动落后产能淘汰;在去产能、供给侧改革的同时积极拉动需求侧发展、保障就业和民生,维持经济韧性。
四、政策剖析与后续展望
目前,光伏、电池、储能、新能源汽车等高潜力产业,在过去几年地方政府补贴与资本大量涌入驱动下,快速复制、无序扩张,使我国进入新一轮产能过剩周期。当前,我国正大力推进全国统一大市场建设,近期市场聚焦最新“反内卷”定调。从过去两次供给侧改革的经验出发,我们认为,新一轮“反内卷”与前两轮供给侧改革既有异曲同工之处,又有新的战略定位,将温和推进中国过剩产能消解,以增量产能限制为主,同时通过升级优化存量产能推动中国制造向全球价值链高端跃升。

发展目标方面,新一轮“反内卷”的主要目标不仅包括在前两轮供给侧改革中居于核心地位的、以国有企业为核心的钢铁、纺织等传统行业,也包括新能源、电动汽车、光伏等发展较快、民营企业主导的新兴行业;不仅旨在退出传统行业的过剩产能,而且注重全方位提升国内核心竞争力,引导企业从“数量竞争”迈向“质量提升”。
政策执行方面,目前新一轮“反内卷”、“去产能”主要由行业协会牵头,政府起支持作用。行业协会主导的“反内卷”比起政策主导的改革更为渐进,短期内,企业还需要一定适应空间。此外,过去两轮供给侧改革中,政府通过出台一系列综合政策,保证了企业在淘汰落后产能、实现产能升级的过程中切实获利,同时保障了民生难题,避免了大规模去产能导致的失业热潮,而政府推出涵盖产能、库存、市场以及民生问题的综合性供给侧改革政策预期还需要一定时间,当前中央持续定调“反内卷”,主要目的在于稳定市场预期,为后期推出综合性政策法规“铺路”。
基本面方面,过去的供给侧改革推行后,宏观环境回暖,为推进控制存量产能提供了有利条件;但目前宏观经济发展面临显著不确定性,当前政策导向以维持宏观经济稳定可持续发展为主,如果“反内卷”操之过急,可能导致我国经济发展短期内遇冷。因此,预计本轮“反内卷”将主要瞄准增量产能,同时温和把握存量产能结构性调整,叠加需求侧利好政策,力争在经济整体发展水平稳定的前提下有力推进供需结构转变。
展望未来,我们认为,从产能压缩转向品质跃升,建设以技术为基础、以制度为支撑、以市场为导向的优质供给体系,仍是本次“反内卷”的重点。一方面,要完善落后产能市场化退出机制,支持存量产能升级调整;另一方面,要完善公平竞争制度,保持行业竞争稳定有序;一方面,要转变政府职能,反对低价倾销、过度补贴等行为,破除地方保护主义;另一方面,要坚持有效市场和有为政府相结合,强化产业金融协同治理,缩小区域发展差距,建设全国统一大市场。

(1)既有政策落地效果及后续增量政策出台进展不及预期,地方政府对于中央政策的理解不透彻、落实不到位。(2)经济增速放缓,宏观经济基本面下行,经济运行不确定性加剧。(3)近期房地产市场较为波动,市场情绪存在进一步转劣可能,国际资本市场风险传染也有可能诱发国内资本市场动荡。(4)土地出让收入大幅下降导致地方政府债务规模急剧扩大,地方政府债务违约风险上升。(5)地缘政治对抗升级风险,俄乌冲突不断,国际局势仍处于紧张状态。

胡玉玮:首席政策分析师。经济学博士、牛津大学博士后、欧盟访问学者。曾担任中国证监会研究院国际金融部负责人、西班牙对外银行(BBVA)驻华代表(养老金与保险)、经济合作与发展组织(OECD)经济学家。世界银行、国际货币基金组织等国际组织顾问专家,中国社科院、中国人民大学、上海对外经贸大学客座研究员。参与或主持多项国际、国家和部委重大经济金融领域研究课题。主要研究领域:宏观经济、国际金融、资本市场。
冯天泽:中信建投政策分析师,北京大学理学学士、金融学硕士,香港中文大学经济学硕士,曾任职于国家外汇管理局和中金公司,主要研究领域包括:宏观政策、金融监管、汇率及外汇储备等。
]article_adlist-->证券研究报告名称:《“反内卷”:政策梳理、回顾与展望》
对外发布时间:2025年7月13日
报告发布机构:中信建投证券股份有限公司
本报告分析师:
胡玉玮 SAC编号:S1440522090003
冯天泽 SAC编号:S1440523100001
近期热门视频 ]article_adlist-->更多精彩视频,尽在中信建投证券研究视频号,欢迎关注~ ]article_adlist-->
]article_adlist-->重要提示及免责声明重要提示:
通过本订阅号发布的观点和信息仅供中信建投证券股份有限公司(下称“中信建投”)客户中符合《证券期货投资者适当性管理办法》规定的机构类专业投资者参考。因本订阅号暂时无法设置访问限制,若您并非中信建投客户中的机构类专业投资者,为控制投资风险,请您请取消关注,请勿订阅、接收或使用本订阅号中的任何信息。对由此给您造成的不便表示诚挚歉意,感谢您的理解与配合!
]article_adlist-->免责声明:本订阅号(微信号:中信建投证券研究)为中信建投证券股份有限公司(下称“中信建投”)研究发展部依法设立、独立运营的唯一官方订阅号。
本订阅号所载内容仅面向符合《证券期货投资者适当性管理办法》规定的机构类专业投资者。中信建投不因任何订阅或接收本订阅号内容的行为而将订阅人视为中信建投的客户。
本订阅号不是中信建投研究报告的发布平台,所载内容均来自于中信建投已正式发布的研究报告或对报告进行的跟踪与解读,订阅者若使用所载资料,有可能会因缺乏对完整报告的了解而对其中关键假设、评级、目标价等内容产生误解。提请订阅者参阅中信建投已发布的完整证券研究报告,仔细阅读其所附各项声明、信息披露事项及风险提示,关注相关的分析、预测能够成立的关键假设条件,关注投资评级和证券目标价格的预测时间周期,并准确理解投资评级的含义。
中信建投对本订阅号所载资料的准确性、可靠性、时效性及完整性不作任何明示或暗示的保证。本订阅号中资料、意见等仅代表来源证券研究报告发布当日的判断,相关研究观点可依据中信建投后续发布的证券研究报告在不发布通知的情形下作出更改。中信建投的销售人员、交易人员以及其他专业人士可能会依据不同假设和标准、采用不同的分析方法而口头或书面发表与本订阅号中资料意见不一致的市场评论和/或观点。
本订阅号发布的内容并非投资决策服务,在任何情形下都不构成对接收本订阅号内容受众的任何投资建议。订阅者应当充分了解各类投资风险,根据自身情况自主做出投资决策并自行承担投资风险。订阅者根据本订阅号内容做出的任何决策与中信建投或相关作者无关。
本订阅号发布的内容仅为中信建投所有。未经中信建投事先书面许可,任何机构和/或个人不得以任何形式转发、翻版、复制、发布或引用本订阅号发布的全部或部分内容,亦不得从未经中信建投书面授权的任何机构、个人或其运营的媒体平台接收、翻版、复制或引用本订阅号发布的全部或部分内容。版权所有,违者必究。
]article_adlist-->
海量资讯、精准解读,尽在新浪财经APP
传金所提示:文章来自网络,不代表本站观点。